四川民族学院2025年引进高层次人才公告

招聘单位:四川民族学院 

发布时间:2025/12/04 10:22:58

到期时间:2026/05/31 00:00:00

简章内容

根据《事业单位人事管理条例》、《事业单位公开招聘人员暂行规定》和《四川省事业单位公开招聘工作人员实施办法》等有关规定,经四川省教育厅备案,我单位拟面向社会考核招聘高层次人才。

现将考核招聘有关事项公告如下(本公告同时在四川省人力资源和社会保障厅(以下简称省人社厅)官网[登录后查看详情/,下同]“人事考试”专栏、省教育厅官网[登录后查看详情/,下同]和四川民族学院官网[登录后查看详情下同]上发布)。

一、学校简介 单位名称  单位性质  单位地址  主要职能   四川民族学院  公益二类  四川省康定市姑咱镇学府路354号  人才培养、教书育人、科学研究、社会服务、文化传承    四川民族学院位于四川省甘孜藏族自治州康定市和泸定县,是四川省人民政府主办的全日制普通本科高校,是国家布局在康巴地区的唯一公办普通本科高校,面向全国招生。学校15个二级学院,35个本科专业和民族预科教育,涵盖文学、理学、工学、农学、法学等10个学科门类。建有4个国家民委重点学科、省级“双一流”建设贡嘎计划建设学科1个、省级一流本科专业建设点5个、省级一流课程22门。学校是全国“国家语言文字推广基地”,现有省级科研平台2个、科普基地2个,厅州级科研平台、科普基地14个。

学校是四川省新增硕士学位授予立项建设重点培育单位。 其他相关详细情况可在四川民族学院网站上查阅(网址:登录后查看详情/)。

二、引进对象、范围及基本条件 :

(一)引进的对象和范围 面向全国考核招聘海内外博士研究生、博士后出站人员,或具有本科及以上学历的正高级职称人员,并完全符合《四川民族学院2025年高层次人才需求一览表》(附件1,以下简称《岗位和条件要求一览表》)相关岗位条件要求和本公告其他要求的人员。在国外取得学历学位的报考人员须提供由教育部留学服务中心出具的《国外学历学位认证书》。 

(二)基本条件 1.报考人员应同时具备以下条件: 

(1)具有中华人民共和国国籍,热爱社会主义祖国,拥护中华人民共和国宪法,拥护中国共产党,遵纪守法,品行端正,有良好的职业道德,爱岗敬业,事业心和责任感强。

 (2)身体健康,体检合格,能正常履行招聘岗位职责。 

(3)满足学校学科专业建设的需要。 

(4)符合条件的机关事业单位人员报考须征得单位书面同意。 

 2.有下列情况之一者,不得报考: 

(1)曾受过各类刑事处罚的。

 (2)曾被开除公职的。

 (3)被开除中国共产党党籍的。

 (4)有违法、违纪行为正在接受审查的。 

(5)按照《事业单位公开招聘人员暂行规定》和《四川省省属事业单位公开招聘工作人员实施细则(试行)》的相关规定应当回避的。 

(6)尚处于国家和我省规定的最低服务期和试用期内的公务员、事业单位人员。

 (7)按照《关于加快推进失信被执行人信用监督、警示和惩戒机制建设的意见》规定,由人民法院通过司法程序认定的失信被执行人;其他政策法规明确不得招聘为事业单位工作人员的失信人员。 

(8)法律法规等规定的其他不能报考事业单位的情形。 特别提示:不符报考条件者,请勿报考,否则取消报考或聘用资格,责任由报考者自负。 

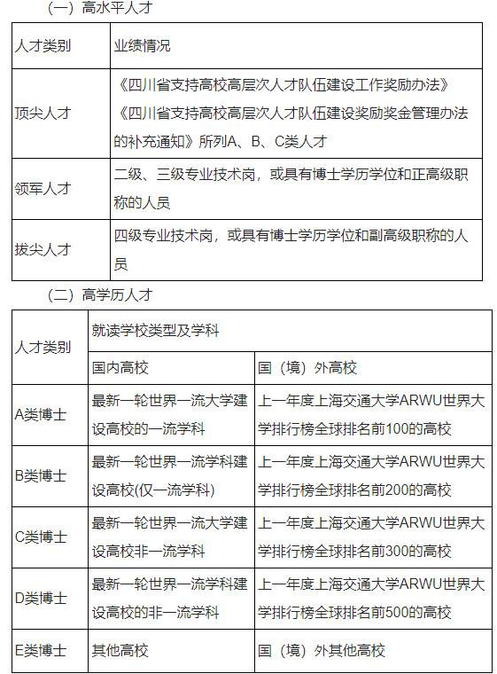
三、人才引进类别 

 四、招聘岗位、名额 本次招聘均在事业单位经批准设置的岗位内招聘,招聘名额为30名。具体岗位及条件见《岗位和条件要求一览表》。

 五、报考方式 

(一)报名时间 本公告发布之日起至2026年5月31日。

 (二)报名方式 本次考核招聘采用发送邮件报名方式进行。报考人员将以下材料电子档以压缩形式发送至各对应招聘二级学院邮箱。邮件标题为:招聘二级学院+学历学位/职称+专业+姓名。

 1.《四川民族学院高层次人才引进申请表》(附件2),报考人员所提供信息必须真实无误;

 2.提供身份证、毕业证书、学位证书(或专业技术职务任职资格相关文件、证书)扫描件(应届毕业生需提供学生证扫描件和教育部学籍在线验证报告);

 3.公开发表的科研论文、科研项目等业绩成果证明材料的扫描件。 报考人员最终是否符合所报岗位条件要求由四川民族学院负责的面试资格审查、考核中的复核和提交党委常委会研究决定前的审核确定。 在招聘的任何环节发现报考人员不符合报考条件、弄虚作假的,取消报考或聘用资格,且责任自负。

 六、资格审查 学校根据报考人员提交的报考信息进行资格初审,由学校通知通过资格初审人员具体的考核时间和地点,并在考核当天进行资格复审。报考人员应提供以下资格复审资料:

 1.《四川民族学院高层次人才引进申请表》1份;

 2.身份证原件及复印件1份;

 3.有效的毕业证、学位证原件及复印件1份,应届毕业生参加资格复审时,若尚未取得学位证、毕业证的,需提供学生证原件及复印件1份和教育部学籍在线验证报告。其最终是否符合报考岗位学历、学位资格条件,以本人毕业时取得的有效学位证及毕业证所载学历和学位为准;

 4.在国(境)外取得学历学位的报考人员需提供由教育部留学服务中心出具的《国外学历学位认证书》。国(境)外留学回国人员留学期间所学专业未列入国家教育行政部门颁布的学科专业目录的,按《关于进一步规范省属事业单位公开招聘工作人员工作的通知》(川人办发〔2009〕457号)要求,由四川民族学院统一组织进行第三方的专业认证,认定结果与招聘专业为相同专业的视为专业资格条件合格;

 5.专业技术职务任职资格证书; 6.科研成果证明材料; 7.其他业绩材料(如各类获奖证书等)。 不能按要求提供上述证件和证明以及未按时参加资格审查的,视为自动放弃报考资格。

 七、考核 

(一)考核时间 根据报名情况随时组织(具体时间、地点由二级单位通知报考人员),不设开考比例。 

(二)考核方式 资格初审合格的报考人员进入考核程序,考核采取专业素质考核+综合面试的考核方式进行。考核采取高层次人才到校考核、专家到高层次人才所在地或临近城市考核、线上、线下结合等方式进行,考核由人才办组织各二级单位进行。

 八、心理测评、准入查询及体检 

学校组织报考人员进行心理素质测试,主要考察报考人员心理素质与心理状况。测试结果作为学校审定报考人员聘用资格的重要依据,不计入考核成绩,该结果不对外公布,并严格保密。 学校根据教育部印发《关于推开教职工准入查询工作的通知》要求,进行准入查询,查询不通过,不予聘用。

 进入体检人员由学校统一组织到指定的二级甲等及以上综合性医院进行体检。体检时间、地点由我校单独电话通知。未按规定时间参加体检,以及未在规定的期限内完成规定项目体检的考生,视为自动放弃报考资格。 体检的项目和标准参照修订后的《公务员录用体检通用标准(试行)》、《公务员录用体检操作手册(试行)》和《关于对怀孕考生参加体检有关问题的复函》(国公考录函[2009]07号)执行。其中,乙肝检测项目按国家人社部、教育部和卫生部《关于进一步规范入学和就业体检项目维护乙肝表面抗原携带者入学和就业权利的通知》的要求执行。复检只进行1次,复检由学校安排在不低于原体检医院等级的其他综合性医院进行,体检结果以复检为准。

 九、综合考察 四川民族学院对体检合格人员的思想政治素质、遵纪守法情况、道德品质修养、心理调适能力等方面进行综合考察,并对其与报考相关的人事档案等材料的真实有效性和报考资格进行核实确认。

 十、公示 考核、体检、综合考察

合格人员由四川民族学院确定为拟聘人员,并在省人社厅官网“人事考试”专栏、省教育厅官网、四川民族学院网站上公示7个工作日。 公示内容包括拟审核确认人员姓名、年龄、报考二级单位、岗位名称、毕业院校、专业、学历学位、考核情况、体检情况等,并公布监督举报电话接受社会监督和举报。 对公示期间反映有严重问题并查有实据、不符合应聘条件的,取消被公示人拟聘资格,不再予以审核确认;对反映有严重问题,但一时难以查实或难以否定的,暂予审核确认,如经核实不符合报考条件的,取消聘用资格。

 十一、审核确认和办理聘用手续

 公示无异议人员由学校通知报送以下材料的时间和地点。 在职人员应提供原单位出具的同意其到新单位应聘的书面材料(通过四川民族学院确认后,在职人员再按要求提供正式同意解除聘用<劳动>合同或者同意流<调>动的书面材料)或者生效的劳动(人事)争议仲裁裁决书等有效书面证明材料以及有效的毕业证书和学位证书。应届毕业生应提供有效的毕业证书和学位证书。

四川民族学院负责对报考人员所提供材料的真实性进行审查,经我单位最终审核完全符合招聘条件的人员,由我单位党委常委会研究同意后,印发确认通知,书面通知取得聘用资格人员在规定时间内到单位报到,并按规定签订事业单位人事聘用合同,实行聘用制管理。 

公示后因应聘人员逾期不能按要求提供有关材料的以及通过审核确认后,未按时报到的,视为自动放弃聘用资格,取消其应聘或聘用资格。 

十二、纪律与监督 我单位在公开招聘中,将确保信息、过程、结果公开,接受社会及有关部门的监督。对违反规定、弄虚作假聘用的人员一经查实,取消其聘用资格,并对相关人员按照有关规定进行严肃处理。凡违反人事部令第6号第三十条和考风考纪规定,特别是不按公告进行资格审查的,按《事业单位公开招聘违纪违规行为处理规定》等规定严肃处理,情节严重的给予政纪党纪处分,构成犯罪的,依法追究刑事责任。 

十三、特别提示

 1.招聘过程中如有调整、补充等事项,由四川民族学院在学校官方网站上公告。因报考人员不主动、不按要求登录相关网站查阅相关信息,导致本人未能按要求参加笔试、面试、体检、考察、递补、聘用的,责任自负。

 2.请报考人员确保联系方式正确、畅通。否则因无法与报考人员取得联系所造成的后果,由报考人员自负。 

3.本单位和省教育厅不举办也不委托任何机构举办考试辅导培训班。 

咨询电话:0836-2855978(四川民族学院人事处) 

监督电话:0836-2856171(四川民族学院纪委办公室) 028-86110025(四川省教育厅)

 附件:1.四川民族学院2025年高层次人才需求一览表    

  2.四川民族学院学院高层次人才引进申请表                          

                                                                                          四川民族学院                          

                                                                                        2025年6月6日

【附件1.四川民族学院2025年高层次人才需求一览表1.xlsx】

附件2.四川民族学院高层次人才引进申请表.docx

  • 地址:新郑市龙湖镇淮河路1号
  • 就业手续办理服务:0371-62506950
  • 就业市场、招聘服务:0371-62506950
  • 邮箱:jiuyechu877@163.com
Alternate Text
扫一扫关注
中原工学院微信公众号